2026. 01. 23 17:52:49
5. 개인정보의 제3자 제공

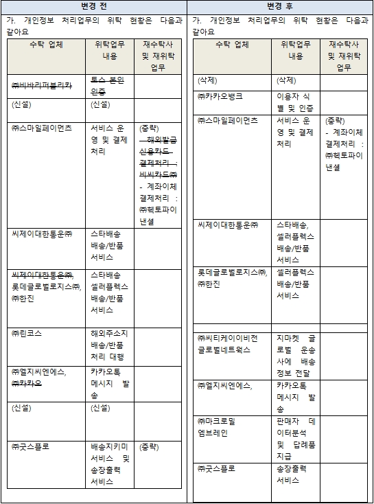
▶7. 개인정보 처리 업무의 위탁

▶12. 개인정보 자동 수집 장치의 설치·운영 및 그 거부에 관한 사항

▶18. 개인정보 처리방침의 변경

개정된 개인정보처리방침에 대한 문의는 아래의 [관련문의]를 통하시거나 고객센터로 문의해 주시길 바라며, 개정된 개인정보처리방침 내용에 동의하지 않으시는 경우, 해당 조항과 관련한 서비스 사용의 전부 또는 일부에 제한이 있을 수 있습니다.
고객의 동의가 필요한 경우는 해당 서비스를 통해 동의를 받고 있습니다.
☞ 관련문의